EL SISTEMA SOLAR
LA TIERRA, LA LUNA, MOVIMIENTOS DE ROTACIÓN Y DE TRASLACIÓN

CAPAS DE LA TIERRA

ORIENTACIÓN ESPACIAL: PUNTOS CARDINALES

LOS MAPAS
EL RELIEVE DE LA TIERRA
EUROPA, UN CONTINENTE DEL PLANETA TIERRA
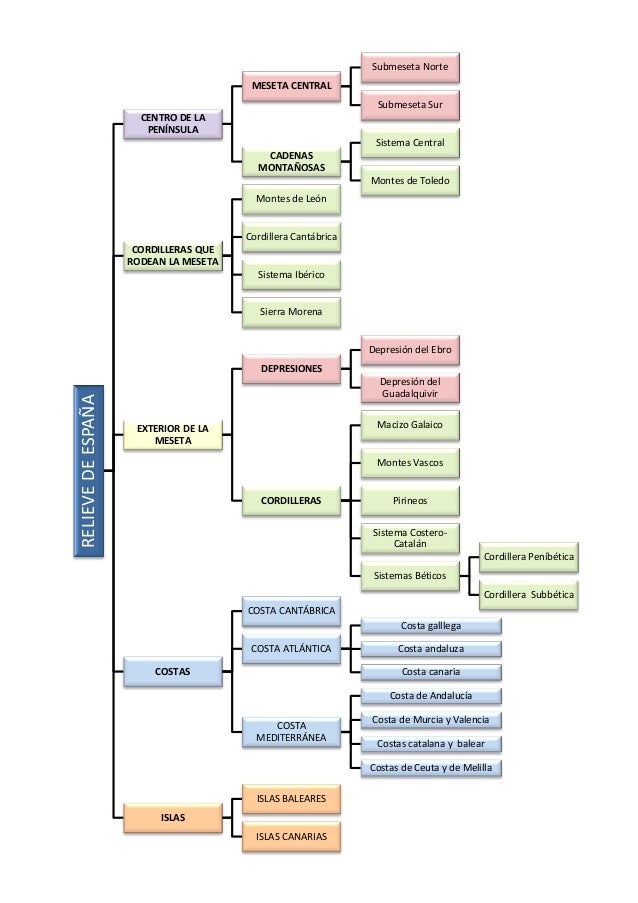
ESPAÑA FÍSICA, CORDILLERAS Y SISTEMAS MONTAÑOSOS




HIDROGRAFÍA DE ESPAÑA



No hay comentarios:
Publicar un comentario